欧冠联赛官网
欧冠联赛官网主办
English
登录
中国道路交通安全网
CRSA NET
首页
欧冠联赛官网
欧冠联赛官网
协会章程
协会领导
组织架构
党建工作
支部动态
专题学习
新闻中心
通知公告
协会动态
交管动态
会员动态
行业动态
团体标准
标准发布
通知公告
管理制度
会员中心
入会申请
会员名单
会员产品提交
文件下载
安全宣教
交通安全视频
交通安全图集
专题活动
宣传矩阵
《道路交通管理》
往期发行
首页
>
会员中心
>
会员专刊
打开微信“扫一扫”,打开网页后点击屏幕右上角分享按钮
2025
09-26
会员专刊
打印
分享
微信
新浪微博
QQ空间
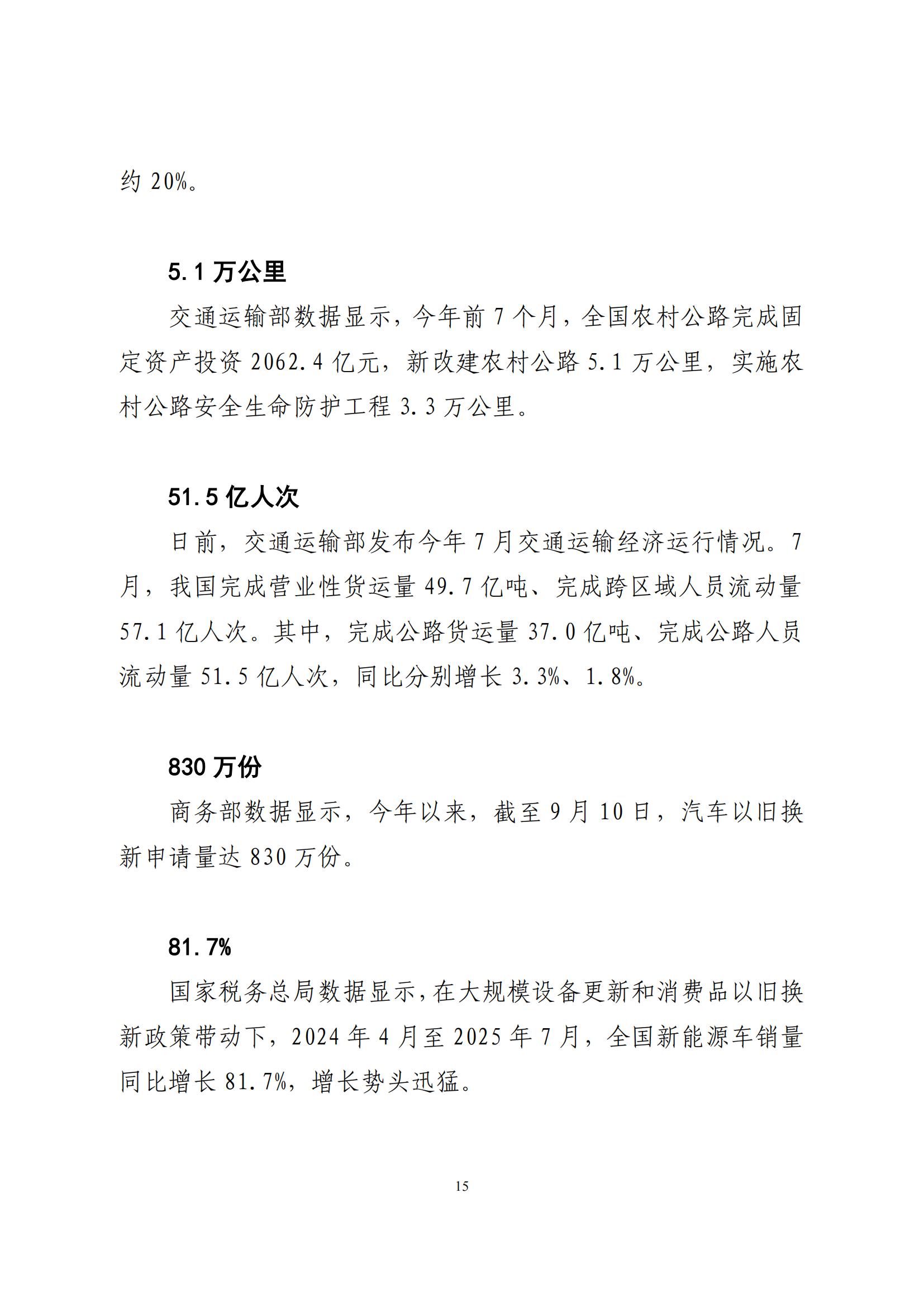
《会员专刊》2025年第9期
欧冠联赛官网《会员专刊》
上一篇
《会员专刊》2025年第10期
下一篇
《会员专刊》2025年第8期
热门新闻
专家讲堂|解读《道路交通标志和标线 第2部分:道路交通标志》(GB 5768.2-2022)(六)——高速公路、城市快速路指路标志部分
2023-04-03
交管动态
专家讲堂|解读《道路交通标志和标线 第2部分:道路交通标志》(GB 5768.2-2022)(三)——指示标志部分
2023-03-07
交管动态
专家讲堂|解读《道路交通标志和标线第2部分:道路交通标志》(GB 5768.2-2022)(四)——警告标志部分
2023-03-07
交管动态
专家讲堂|解读《道路交通标志和标线 第2部分:道路交通标志》(GB 5768.2-2022)(五)——一般道路指路标志部分
2023-04-03
交管动态
关于成立欧冠联赛官网技术委员会的公告
2021-08-26
通知公告